《魔戒》系列电影大家应该都看过,里面的霍比特人给人留下了深刻的印象,现在科学家的最新发现,让我们突然觉得这并非杜撰出来的。
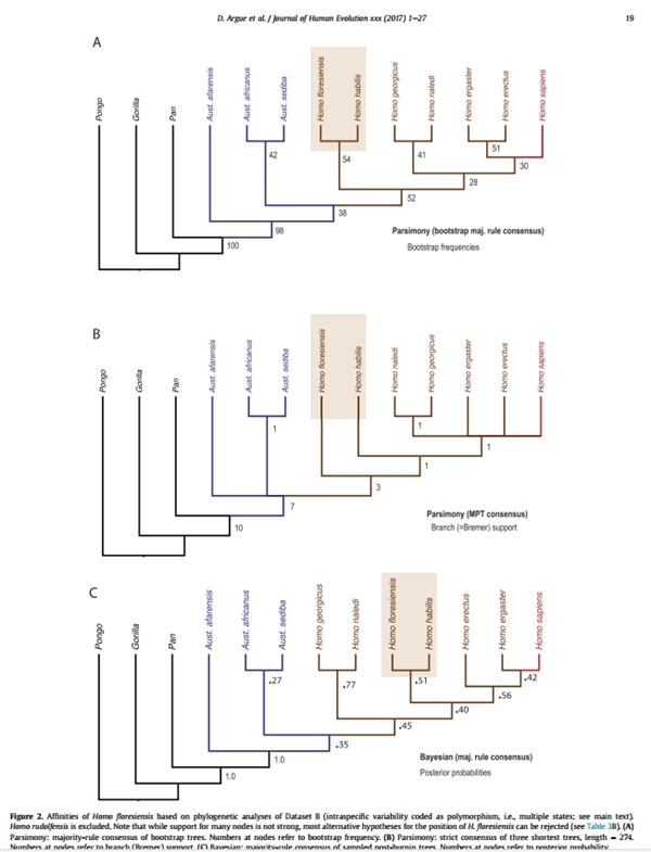
英国《人类进化杂志》刊登的最新研究,2003年在印度尼西亚弗洛勒斯岛上发现的小型人类的化石,应该是从附近爪哇岛上迁徙来的“直立人”( Homo erectus)后裔。
澳大利亚国立大学的研究人员在这份研究中标注,这种人类应该是由非洲的一种古人类进化而来,其最显著的特性是身材矮小,身高不足1.1米(大脑发育正常,非常聪明),是真正意义上的“霍比特人”。
科学家在长达10多年的研究中,对弗洛勒斯人骨骼化石的臂骨、肩骨、腿骨等部位的133个数据点进行了详细的比对,最终推断出这种人类应该是由非洲的一种古人类进化而来,其生活时代在200万-300年前。






体重轻就能半价旅游?提防“低价游”新套路
扫码领“五险一金补贴”?当心,是诈骗!
探秘 “银发专属健身房”:解锁老年健康社交新密码
网络交友小心“甜蜜陷阱”